public
Portal Dinas Kesehatan Kota Bandar Lampung
visibility
Online 1
today
Hari ini 33
bar_chart
Total 2172
menu
close
Beranda
Profil
Pegawai
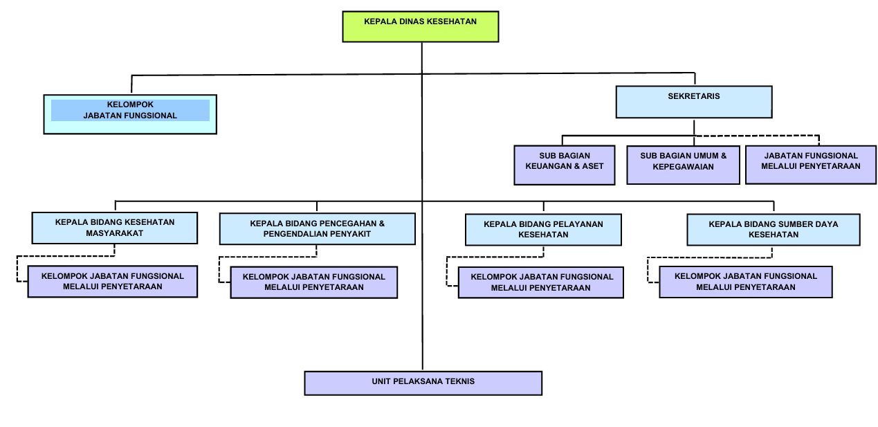
Struktur Organisasi
Tugas & Fungsi
Berita
Galeri
Kontak
search
search
Beranda
Profile
Struktur Organisasi
keyboard_arrow_up